“Fight the Fire of Fear with the Fire of the Fear of Final Fire.”
I. THE BIBLE'S OVERALL ATTITUDE TOWARD FEAR
I. THE BIBLE’S OVERALL ATTITUDE TOWARD FEAR
Scripture repeatedly affirms that fear is not God’s will for His people. Two major categories are found throughout the Bible:
1. Reverent fear – the awe of God’s holiness, which leads to wisdom (Proverbs 9:10).
2. Ungodly fear – rooted in unbelief, anxiety, or ignorance, which hinders obedience and peace (2 Timothy 1:7).
Key “Fear Not” Verses (20 Examples from 110+ Total Passages):
1. Genesis 15:1 – “Fear not, Abram. I am your shield.”
2. Exodus 14:13 – “Fear not, stand firm…”
3. Deuteronomy 1:29–30 – “Do not be in dread…”
4. Deuteronomy 20:1 – “Do not be afraid of them.”
5. Joshua 1:9 – “Do not be frightened…”
6. 1 Chronicles 28:20 – “Do not fear nor be dismayed.”
7. Psalm 23:4 – “I will fear no evil.”
8. Psalm 27:1 – “Whom shall I fear?”
9. Psalm 34:4 – “He delivered me from all my fears.”
10. Psalm 46:1–2 – “We will not fear.”
11. Isaiah 41:10 – “Fear not, for I am with you.”
12. Isaiah 43:1 – “Fear not, for I have redeemed you.”
13. Daniel 10:12 – “Fear not, Daniel.”
14. Matthew 10:28 – “Fear Him who can destroy both soul and body.”
15. Matthew 14:27 – “Take heart; it is I. Do not be afraid.”
16. Luke 1:13 – “Do not be afraid, Zechariah.”
17. Luke 1:30 – “Do not be afraid, Mary.”
18. Luke 12:7 – “Fear not; you are of more value than many sparrows.”
19. John 14:27 – “Let not your hearts be troubled.”
20. Revelation 1:17 – “Fear not; I am the first and the last.”
II. GREEK WORDS TRANSLATED AS "FEAR"
1. Phobos (φόβος) – The most common NT noun for fear. It can mean terror or reverence depending on context.
– Examples:
– Luke 2:9 – “And they were filled with great fear (phobos).” (Terror)
– Philippians 2:12 – “Work out your salvation with fear (phobos) and trembling.” (Reverence)
2. Phobeo (φοβέω) – The verb form of phobos, meaning “to fear” or “to revere.”
– Matthew 14:30 – Peter, seeing the wind, “was afraid (phobeo) and began to sink.” (Panic)
– 1 Peter 2:17 – “Fear God (phobeo).” (Reverence)
3. Deilia (δειλία) – Used only once in the NT, in 2 Timothy 1:7.
– Meaning: Cowardice, moral timidity, shameful lack of courage—not mere fear.
– 2 Timothy 1:7 – “God has not given us a spirit of fear (deilia)… but of power, love, and a sound mind.”
– In Greek thought, deilia was considered a vice, not a neutral emotion.
4. Eulabeia (εὐλάβεια) – Godly fear, reverence.
– Hebrews 5:7 – Jesus was heard because of His reverent submission (eulabeia).
III. BIBLICAL ACRONYMS FOR F.E.A.R.
Negative:
– False Evidence Appearing Real
– Forget Everything And Run
Use these to reframe fearful thoughts into scriptural truth.
Redemptive:
– Face Everything And Rise
– Faithless Emotions Against Reality
– Forget Emmanuel Always Reigns (Matthew 1:23)
– Face Everything And Recover (2 Corinthians 12:9)
IV. FEAR VS. FAITH: THEOLOGICAL CONTRAST
Deuteronomy 20:1–4 – Faith Amidst Battle
“Do not be afraid… for the LORD your God is with you… He goes with you to fight for you.”
Contrast:
– Fear is man-focused (circumstances).
– Faith is God-focused (His power, presence, and promises).
Additional Scriptures:
– Hebrews 11:6 – Without faith it is impossible to please God.
– Romans 10:17 – Faith comes by hearing the Word of God.
V. THE FEAR OF WITNESSING
Matthew 28:19–20 – The Great Commission
Root Causes of Evangelism Fear:
Rejection | Worry about response | John 15:18–20
Inadequacy | Feeling unqualified | 2 Cor. 3:5–6
Offense | Fear of offending | Galatians 1:10
Conflict | Avoiding opposition | Matthew 10:28
Failure | Belief Gospel won’t work | Isaiah 55:11
Ignorance of the Word | Lack of biblical grounding | 2 Timothy 2:15; 1 Peter 3:15; Acts 17:11
NOTE: The root of all ungodly fear is ignorance of God’s Word. Believers must pursue serious, Spirit-led Bible study.
Berean Model: Acts 17:11
“…they received the word with all eagerness, examining the Scriptures daily to see if these things were so.”
The Holy Spirit aids those who diligently seek truth in the Word (John 14:26).
VI. THE POWER OF LOVE OVER FEAR
1 John 4:18 (paired with 4:8, 16):
“Perfect love casts out fear… for fear has to do with punishment.”
“God is love… whoever abides in love abides in God.”
Interpretation: Fear thrives in spiritual insecurity. Those rooted in God’s love have no reason to dread judgment or failure.
VII. PRACTICAL TOOLS FOR SPIRITUAL ASSERTIVENESS
– Memorize “Fear Not” verses.
– Role-play witnessing with other Believers.
– Meditate on F.E.A.R. acronyms.
– Commit to daily Bible study (2 Tim. 2:15).
– Pray Ephesians 6:10–20 before engagement.
– Worship to renew boldness (Psalm 27:1–6).
VIII. COMMISSIONING THOUGHT
“Whom shall I fear? The LORD is the stronghold of my life…” – Psalm 27:1
SWAT soldiers walk in truth, not trembling. In light of who God is and what He has promised, fear is not an option—it is a lie to be confronted and conquered.
CLOSING PRAYER
Heavenly Father, we thank You for the clarity of Your Word. Forgive us for the times we have let fear drown out faith. Teach us to recognize the lies of fear and replace them with Your truth. Empower us by Your Spirit to study Your Word, stand firm in boldness, and witness with love. In Jesus’ name we pray, Amen.
Psychology and Physiology of Fear – LCGL SWAT Initiative
The limbic system
The limbic system is a central player in the brain’s fear circuitry and is critically relevant to understanding both the psychology and physiology of fear. Comprising structures such as the amygdala, hippocampus, thalamus, and hypothalamus, the limbic system governs emotional responses, memory formation, and the body’s reaction to perceived threats.
The thalamus filters sensory input for emotional relevance; the amygdala assesses danger and initiates the fear response; the hippocampus adds context by recalling similar past experiences; and the hypothalamus activates the autonomic nervous system to produce physical fear responses.
In the context of evangelism-related fear, the limbic system plays a pivotal role in how past rejection, perceived threats, or emotional memories can unconsciously trigger avoidance behaviors. Understanding the limbic system helps Believers recognize that fear is not merely spiritual or emotional—it is also biological, and through spiritual renewal (Romans 12:2), cognitive training, and Holy Spirit empowerment, its influence can be overcome.
I. The Physiology of Fear
A. Brain’s Fear Circuit
Fear responses are orchestrated by a network of brain regions:
– Thalamus: Processes sensory input and relays it to the amygdala.
– Amygdala: Evaluates threats and initiates fear responses.
– Hypothalamus: Activates the autonomic nervous system.
– Hippocampus: Provides context to fear memories.
– Prefrontal Cortex: Modulates responses and decision-making.
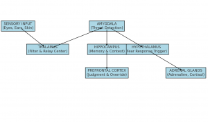
Diagram: Brain’s Fear Circuit
Brain Fear Circuit Diagram
This diagram illustrates the biological fear response pathway through the brain, highlighting key regions involved in sensory processing, emotional evaluation, and hormonal activation.
Here’s a more detailed look at how the fear processing pathway unfolds:
Sensory Input (e.g., visual, auditory, tactile) is received by the sensory organs.
This information is sent to the thalamus, which acts as the brain’s central relay station.
The thalamus filters and routes the sensory data to the appropriate brain regions for interpretation.If the incoming data suggests a potential threat, the thalamus quickly sends it via two pathways:
Fast Pathway (Low Road): Thalamus → Amygdala (for rapid, reflexive fear response)
Slow Pathway (High Road): Thalamus → Sensory Cortex → Amygdala (for more processed, rational evaluation)
II. Physical Effects of Fear
- – Increased Heart Rate
- – Rapid Breathing
- – Dilated Pupils
- – Muscle Tension
- – Sweating
- – Dry Mouth
- – Digestive Slowdown
- – Shaking or Trembling
- – Headache or Dizziness
–
III. The Psychology of Fear
A. Cognitive Distortions in Evangelism Fear
Believers may experience distorted thinking patterns that hinder evangelism:
Catastrophizing: Expecting the worst outcome.THE REIGN OF THE BRAIN+7Wikipedia+7The Physiological Society+7
Correction: Trust in God’s sovereignty (Romans 8:28).
Personalization: Believing rejection is personal.
Correction: Remember, rejection is often of the message, not the messenger (Luke 10:16).
Overgeneralization: Assuming one negative experience defines all future ones.
Correction: Each encounter is unique; trust God’s guidance (Proverbs 3:5-6).
All-or-Nothing Thinking: Viewing situations in black-and-white terms.
Correction: Recognize progress and growth (Philippians 1:6).
Mind Reading: Assuming others’ thoughts or reactions.
Correction: Focus on obedience, not assumptions (1 Corinthians 4:5).
IV. Ungodly Fear Paralyzes Purpose
Fear can hinder believers from fulfilling the Great Commission (Matthew 28:19-20):
- Fear of Rejection: Concern about others’ opinions.
ANTEDOTE: Scripture: John 15:18-20. - Feelings of Inadequacy: Belief of being unqualified.
ANTEDOTE: Scripture: 2 Corinthians 3:5-6. - Fear of Offending: Avoiding potential discomfort.
ANTEDOTE: Scripture: Galatians 1:10. - Avoidance of Conflict: Desire to maintain peace.
ANTEDOTE: Scripture: Matthew 10:28. - Doubt in the Gospel’s Power: Questioning effectiveness.Shutterstock+18Wikipedia+18Wikipedia+18
ANTEDOTE: Scripture: Isaiah 55:11. - Lack of Biblical Knowledge: Feeling unprepared.
ANTEDOTE: Scripture: 2 Timothy 2:15; 1 Peter 3:15; Acts 17:11.
V. Corrective and Counter Measures
A. Cognitive-Behavioral Strategies
- Renewing the Mind (Romans 12:2)
- Taking Thoughts Captive (2 Corinthians 10:5)
B. Holy Spirit Dependence
- Prayer for Boldness (Acts 4:29)
- Trust in the Spirit’s Guidance (Luke 12:12)
C. Practical Tools
- Scripture Memorization (Joshua 1:9; Psalm 56:3-4)
- Role-Playing Scenarios (Proverbs 27:17
- Accountability Partners (Ecclesiastes 4:9-10)
- Personal Testimony Preparation (1 Peter 3:15)
🎥 Recommended Videos on the Psychology and Physiology of Fear
- The Psychology of Fear
An exploration of the psychological mechanisms behind fear responses.
Watch on YouTube - The Physiology of Fear
A detailed look at the body’s physiological reactions to fear.
Watch on YouTube - The Psychology of Fear and Anxiety – Part I
An academic lecture discussing the psychological aspects of fear and anxiety.
Watch on YouTube - Your Body on Fear
An animated explanation of what happens in the body during fear responses.
Watch on YouTube - Fear Learning 101: The Neuroscience of Fear
A presentation by Dr. Kerry J. Ressler on the neuroscience behind fear learning.
Watch on YouTube - The Psychology of Overcoming Your Fears | Laura Soares
A TEDx talk offering strategies for overcoming fear.
Watch on YouTube - The Psychology of Fear With Richard Dawkins – Halloween Special
Richard Dawkins discusses the evolutionary basis of fear.
Watch on YouTube - The Science Behind Fear | Kabir Keswani | TEDxYouth@GMIS
A TEDx talk exploring the science of fear.
Watch on YouTube
.



